《三角洲行动》CAR-15突击步枪改装方案
《三角洲行动》是一款枪械综合类游戏,这把CAR-15的改装方案堪称完美。小编觉得它在各种战斗场景中都能找到自己的位置,堪称全能型选手。
三角洲行动CAR-15突击步枪怎么改装,新手刚玩三角洲只有 CAR-15突击步枪的枪械等级高一点,不知道怎么才能让这把枪发挥更强作用,下面就为大家分享这把改装版CAR-15突击步枪的改装代码:CAR-15突击步枪-全面战场-6GU3UDG09Q34170U2BIMC。

三角洲行动突击步枪
一、改装版CAR-15突击步枪基础介绍
1、外观方面:
这把改装版的CAR – 15突击步枪采用了经典的突击步枪外形设计,整体为黑色调,显得较为冷峻。
其配备了突击步枪常见的长枪管,枪身中部似乎有散热用的镂空结构,增强了武器在连续射击时的散热能力。
枪托部分设计符合人体工程学,便于握持和操控。
顶部安装了瞄准镜,提升射击的精准度。
多个导轨设计可用于挂载战术配件,如手电筒、激光指示器等,增加作战的多功能性。
枪身侧面有独特的标识,增添了一些个性化元素。整体外观兼具实用性与现代感。

三角洲行动玩家
2、武器代码:
CAR-15突击步枪-全面战场-6GU3UDG09Q34170U2BIMC
内含配件:AR加百列长枪管组合、沙暴垂直补偿器、相位战斗前握把、KC猎犬护木片*6、AR聚合物 30发 弹匣、蜜獾小口径快拔套(黑)、多用途战术增高架、DBAL-X2紫色激光镭指、战斗红点瞄准镜、禁区一体枪托。
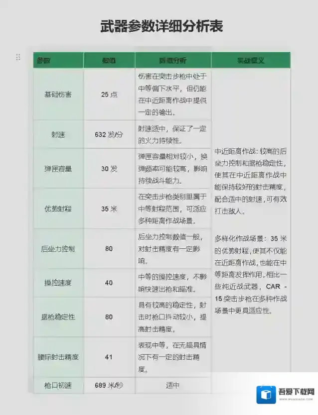
二、武器数据

三角洲行动后坐力
1、弹道:
在弹道变化特点方面,与初始预设相比,子弹分布更加集中,尤其是在垂直和水平方向上的扩散明显减小。后坐力控制:后坐力控制数值从50提升到了80(增加了30),据枪稳定性数值从55提升到了80(增加了25)。

三角洲行动改装
三、数据分析
改装版CAR – 15突击步枪是一把综合性能较为出色的突击步枪。
它在中近距离作战中表现稳定,后坐力控制和据枪稳定性使其对玩家友好度高。
35米的优势射程增加了作战的灵活性。
虽然容量30发相对较小,基础伤害中等,但整体性能均衡,适合大多数玩家,尤其是新手和中阶玩家。
在团队作战中,可担任主力输出角色,既能近战突击,也能中距离支援,是一把在多种作战场景中都能发挥重要作用的武器。
四、适合玩家:
新手/中阶玩家:
后坐力控制好,容易上手,能帮助新手快速掌握射击技巧;中阶玩家可利用其稳定性和射程优势,在战斗中发挥更大作用。
喜欢多样化作战:
适合喜欢在不同距离作战的玩家,无论是近距离遭遇战还是中等距离对射,CAR – 15突击步枪都能应对。
不适合玩家追求高爆发近战:
容量30发相对较小,在近距离需要瞬间爆发大量火力时,可能不如一些高容量冲锋枪或霰弹枪。
极度依赖远程精确射击:
虽然有35米优势射程,但基础伤害25点在远距离对敌人的威慑力不足,对于追求远距离精确打击的玩家,可能不是最佳选择。
五、弹道体现
从图中可以看出,弹匣容量提升了10,后坐力降低了不少,而且红点瞄准镜瞄准开镜会更加快补缺了近战的一些时机的短板。

三角洲行动作战
手感与总结:
改装版CAR – 15突击步枪手感较为平稳,后坐力控制出色,射击时枪口抖动较小,据枪稳定性高,操控速度适中,能给玩家带来顺畅的射击体验,无论是新手还是中阶玩家都较易上手,在中近距离作战中可较好地掌控射击节奏,展现出均衡且友好的操作手感。

本文内容来源于互联网,如有侵权请联系删除。
手游厂商信息
- 手游厂商: 暂无
- 手游备案: 暂无
- 权限说明: 点击查看
- 隐私政策: 点击查看
手游相关版本
三角洲行动手游相关内容
-
三角洲行动资源点位置标注-三角洲行动资源点在哪
《三角洲行动》是一款能把快递员逼成几何学家的物流模拟游戏。小编发现航天基地最珍贵的物资往往塞在需要卡bug才能进入的夹缝里,难怪有人说这游戏该改名叫《delta快递员模拟器》。感兴趣的小伙伴和小编一起看看吧!三角洲行动是由腾讯游戏开发的一款射击游戏,...2025-12-09 -
三角洲行动8月23日每日密码是多少-三角洲行动8月23日每日密码分享
《三角洲行动》是一款用密码构建玩家共识的社区向游戏。小编注意到大家都在讨论今日密码:零号大坝9819的热度超高,可能因为那个地道藏着稀有武器箱?感到兴趣的用户和小编一起看看吧! 零号大坝 今日密码:9819 位置地点:主变电站地道 长弓溪谷 今日密码...2025-12-08 -
三角洲行动7月19日地图密码是多少-三角洲行动7月19日地图密码分享
《三角洲行动》是一款冒险生存类游戏。小编今天又要当回人肉记事本了,毕竟在资源紧缺的季节,密码就是通往财富自由的快速通道。感到兴趣的网友们跟着小编深入了解一下吧。7月到来,s5新赛季也是更新了,每次新赛季都是资源比较稀缺的时候,这个时候就能去地图的密码...2025-12-08 -
三角洲破壁者行动怎么做-三角洲破壁者行动攻略
《三角洲行动》是一款让撤退路线变成星光大道的类型游戏。小编可以作证,背着塞爆的背包也能跑出奥斯卡红毯风采。感到兴趣的小伙伴们与小编一起看看吧。三角洲行动是一款第一人称的动作射击类游戏,融合模拟求生以及搜寻物资的玩法,玩家可以与其他玩家进行组队也可以一...2025-12-07 -
-
三角洲行动特殊行动任务怎么做 三角洲行动特殊行动任务通关玩法分享
《三角洲行动》是一款战术竞技游戏,小编最近发现它的特殊行动任务简直是摸鱼党的噩梦,但也是摸鱼攻略的天花板。任务流程像开盲盒,每次都有新惊喜,不过别指望能摸鱼,因为任务要求比老板还严格。感兴趣的网友们跟着小编一起看看吧!三角洲行动特殊行动任务怎么做 三...2025-12-02 -
-
三角洲行动如何获得西区大门钥匙 三角洲行动西区大门钥匙获取攻略
《三角洲行动》是一款充满未知的探索游戏,西区大门钥匙的获取方式比隐藏任务还神秘。小编发现它可能出现在任何角落,也可能需要特定条件触发,总之是场惊喜游戏。感兴趣的网友与小编来看一下吧。三角洲行动如何获得西区大门钥匙 三角洲行动西区大门钥匙获取攻略 三角...2025-12-02 -
-
三角洲行动最佳狙击点在哪 三角洲行动最佳狙击点分享
《三角洲行动》是一款让玩家在危机中寻找生机的游戏,狙击点位的设置充满惊喜。小编最近在地图上发现了几个隐藏的复活点,比如礼堂屋顶的广阔视野,简直是制高点。感到兴趣的小伙伴们跟着小编一起来看一下吧。三角洲行动最佳狙击点在哪 三角洲行动最佳狙击点分享 三角...2025-11-27